一图搞懂 Unit8Array ImageData Blob
在做一个工具内截图的功能时发现的问题,Unit8Array 类型的数据转换成 blob 二进制数据然后上传到后端时出现错误。这里记录一下解决方法
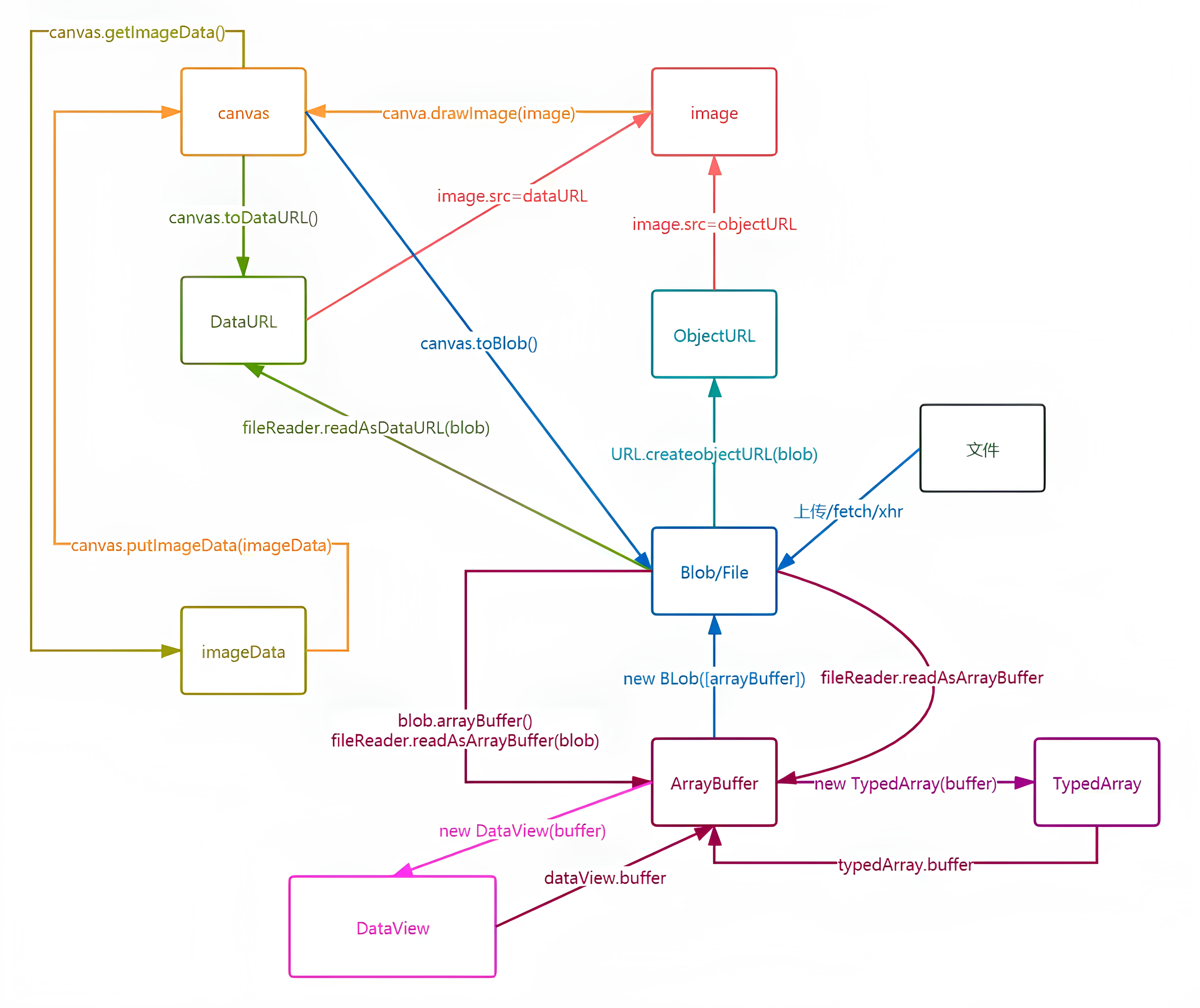
Uint8Array 和 ImageData 的关系
Uint8Array是一个存储 8 位无符号整数的数组,常用于表示二进制数据(如图像的像素数据)。ImageData是浏览器提供的一个专门用于表示图像数据的对象,通常用于<canvas>元素的图像操作。它的数据结构是一个包含像素数据的Uint8ClampedArray(类似于Uint8Array,但值会被限制在 0-255 之间)。
为什么可以转换?
ImageData的像素数据本质上是一个一维数组,每个像素由 4 个值(RGBA)表示,每个值是一个 8 位无符号整数(0-255)。- 如果
Uint8Array中的数据是按照 RGBA 顺序排列的,并且长度与图像的宽度和高度匹配,那么可以直接将其转换为ImageData。
转换示例:
1
2
3
4
5
6
7
8
9
10
11
12
13
14
// 假设有一个 2x2 的图像,每个像素有 RGBA 四个通道
let width = 2;
let height = 2;
let pixelData = new Uint8Array([
255, 0, 0, 255, // 红色像素
0, 255, 0, 255, // 绿色像素
0, 0, 255, 255, // 蓝色像素
255, 255, 255, 255 // 白色像素
]);
// 创建 ImageData 对象
let imageData = new ImageData(new Uint8ClampedArray(pixelData), width, height);
console.log(imageData);
Uint8Array 和 Blob 的关系
Blob是一种表示不可变二进制数据的对象,通常用于文件操作(如上传、下载)或存储任意类型的二进制数据。Blob的数据可以是任意格式的二进制数据(如图片、音频、视频、文本等),而不仅仅是图像数据。
为什么不能直接转换?
Uint8Array只是一个存储 8 位无符号整数的数组,它本身没有描述数据的格式或类型(例如,是图像、音频还是其他数据)。- 要将
Uint8Array转换为Blob,需要明确指定数据的 MIME 类型(如image/png、application/octet-stream等),以便Blob知道如何解释这些数据。
如何转换为 Blob ?
虽然不能直接转换,但可以通过指定 MIME 类型将 Uint8Array 包装成 Blob:
1
2
3
4
let uint8Array = new Uint8Array([72, 101, 108, 108, 111]); // "Hello" 的二进制数据
let blob = new Blob([uint8Array], { type: 'application/octet-stream' }); // 创建 Blob
console.log(blob);
3. 关键区别
| 特性 | ImageData | Blob |
|---|---|---|
| 用途 | 专门用于表示图像像素数据 | 用于表示任意类型的二进制数据 |
| 数据结构 | 必须是 RGBA 格式的像素数据 | 可以是任意格式的二进制数据 |
| MIME 类型 | 不需要指定 MIME 类型 | 需要明确指定 MIME 类型 |
| 浏览器支持 | 主要用于 <canvas> 图像操作 | 用于文件操作(上传、下载等) |
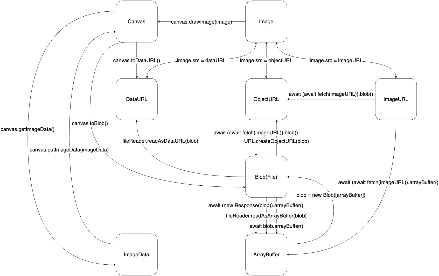
图像的数据类型
DOM
<img>
<img> 元素从 URL(Data URL,HTTP URL 或 Object URL)加载图像。
<canvas>
<canvas> 元素通过 canvas API drawImage 来获取 <img> 元素上的图像数据。
URL
Data URL
Data URL 带有 base64 编码的图像数据。可以从 Data URL 数据中解码出图像的二进制数据。Data URL 数据的大小比原始的二进制数据大一些。
HTTP URL
HTTP URL 代表存储在服务器上的图像。HTTP URL 用于从服务器获取图像数据。
Object URL
Object URL 用来代表存储在浏览器内存中的 File 或 Blob 对象。Object URL 可以由 createObjectURL API 来创建,并由 revokeObjectURL API 释放。
文件
Blob
Blob 是带有二进制数据的类文件对象。它包含一个只读的 size 属性和一个只读的 type 属性。你可以通过 slice,stream,text 等方法来读取二进制数据。
File
一个 File 对象是一个特殊的 Blob 对象。除了 Blob 的属性和方法外,File 对象还包含 lastModified,name 等属性。
ImageData
一个 ImageData 对象是一个 JavaScript 对象,包含 width,height 和 data 属性,分别表示图像宽度,高度和像素数据。 data 属性是一个一维数组,包含 R,G,B,A,R,G,B,A 这样格式的数据。每个 R,G,B,A 代表一个像素。可以通过 <canvas> API createImageData 或 ImageData 构造函数来创建 ImageData。
Buffer
ArrayBuffer
ArrayBuffer 是在浏览器中唯一一种访问二进制数据的方法。ArrayBuffer 代表图像的原始二进制数据缓冲区。我们无法读取和写入 ArrayBuffer ,只能将 ArrayBuffer 转换为 DataView 或 TypedArray 来读取和写入二进制数据。
Buffer
Buffer 是 Node.js 中特殊的一种 Uint8Array,Node.js 对其进行了一些优化。


